【ベストコレクション】 研究歴 書き方 211674-研究歴 書き方 例
3 論文の書き方 第1 章 論文とはどのようなものか 論文とは、ある研究テーマに関する事象を調べるために、客観的な文献や研究・開発のスタンスをアピールする 応募職種で求めている仕事のスタンスを読み取ったうえで、マッチングしている具体例を盛り込み記載する。 自己啓発をアピールする 研究・開発職にとって自己啓発は必要不可欠。 自ら積極的に学ぶ姿勢を示し 研究歴(詳細版) 大学院では、廣井脩先生(災害社会学、社会心理学)に師事し、修士課程では、人為災害という視点から、環境問題の報道、風評被害について研究しました。 その後、博士課程からは災害と心理の研究をしてきました。 学部では
履歴書の書き方 留学生のためのマイナビ新卒紹介
研究歴 書き方 例
研究歴 書き方 例- 抱負の書き方次第で大逆転できることがあります。 これまでに私は、抱負の執筆のお手伝いをさせていただき、 2回ほど大逆転に導いた実績があります(准教授採用と講師採用、いずれも理工系です)。 私が添削させていただいた研究と教育の抱負が、欠席届 (注意) 新入生オリエンテーションでも説明しているとおり、大学院において授業を欠席する際に欠席届を出す必要はほとんどの場合ありません。 直接担当の先生に伝えるようにしてください。ここでは、あくまで「参考資料」として、学部の欠席届の書式データを掲載しています。



Www Meiji Ac Jp Bungaku Info 14 6t5h7pi490b Att A Pdf
研究歴と研究・教育活動の概要 氏 名: 後藤 仁志(ごとう ひとし) 生年月日: 1963年4月12日 所 属: 京都大学大学院工学研究科 社会基盤工学専攻 都市基盤設計学講座 沿岸都市設計学分野 職: 教授 学位: 博士(工学)(京都大学)1 なぜ論文の書き方・まとめ方が重要なのか (1) いくら優れた研究内容であっても論文の書き方がまずければ、その研究は読んでもらえない (2) 論文の構成や表現を緻密に考えることで、新たに見えてくるもの(論点・課題・抜けなど)がある 看護におけるケーススタディ (事例研究)の書き方と例題 看護学生や看護師が一度は経験するケーススタディ。 自身の看護を見直すため、看護技術の向上のために実施される非常に重要な勉強の1つですが、初めて取り組む方は、どのように実施すれば良い
公募戦士メルマガ流「研究の抱負」の書き方 Version 10 1.抱負とは 抱負とは「心の中にいだき持っている計画や決意」のことです.計画や決意を書くときは,なんの計画・決意を書くのか,つまり,どんな公募かを知ることが重要です. 公募によって勉強?研究? • 勉強と研究は違う – 勉強:考え方を学ぶ 基礎知識を身につける – 研究:自分で問題を見つけ自分で答えを出す • 勉強の上に研究がある – よりよい研究をするための勉強 • 勉強だけではダメ – 目的のない勉強はナンセンス履歴書の研究課題欄の書き方・記載例3つ|就活・自己アピール 研究開発の職務経歴書テンプレートと書き⽅ガイド |転職なら 科研費申請書類の書き方のコツ 若手研究:「研究略歴」の書き方;
研究計画の書き方(2) いろはの「ろ」:研究計画を書く 研究テーマをまとめたものを用意する 「い」でつくったまとめを用意する;1. 用紙はA4版を使用すること。 2. 和文は明朝体、欧文はTimes New Roman 体を、フォントの大きさは10から12 ポイントを使用すること。 3. Ⅰ 研究業績、Ⅱ 教育業績に分け、それぞれ以下の指示に従って記載すること。CVの書き方 Curriculum Vitae (CV) 研究者の経歴と業績を網羅した書類 古いものから新しい順番に記載 CVを書こう! ・CVを常に準備しておくメリット ・チャンスは突然振ってくる! ・科学者の諸活動について意識的になる。 実例 Resume ビジネス用履歴書。



転職における職務経歴書の書き方を見本付きで解説 好印象を与える3つのコツとは 代 第二新卒 既卒の転職サイト re就活



電気 機械 自動車系技術職の職務経歴書の書き方と見本 フォーマット リクルートエージェント



見本付き 正しい看護師の職務経歴書の書き方 ベネッセ看護師お仕事サポート



職務経歴書の書き方 医師募集 求人 転職 アルバイトならリクルートドクターズキャリア



21年版 看護師さんの為の履歴書の書き方完全マニュアル 医療ワーカー 看護師の求人 転職の情報サイト



Webディレクターとしての力を感じさせる職務経歴書の書き方 マイナビクリエイター



Www Meiji Ac Jp Bungaku Info 14 6t5h7pi490b Att A Pdf



医師向け 職務経歴書の書き方 Mrt



第二新卒向け 職務経歴書の書き方 スキルに自信がなくても大丈夫 Jobshil



職務経歴書の書き方 転職ガイド エコリク 環境ビジネス特化型求人サイト



職務経歴作成のポイント 栄養士のお仕事



雇用形態別 学歴 職歴の書き方 履歴書の書き方マニュアル サンプル テンプレート紹介



押さえておきたい 職務経歴書の基本 準備 書き方 書類選考を突破する 履歴書 職務経歴書ノウハウ 人材バンクネット



インターンシップで企業に提出する 履歴書 の書き方のマナーとポイント リクナビ就活準備ガイド



完全まとめ 職務経歴書に書くべき6つ項目 書く際に注意すべき12のポイント 代の転職成功法則が集結 転職ノウハウ Com



押さえておきたい 職務経歴書の基本 準備 書き方 書類選考を突破する 履歴書 職務経歴書ノウハウ 人材バンクネット



Http Www Jst Go Jp Kisoken Teian Koubo Crestformh21 Pdf



職務経歴書5つの書き方ポイント 簡単 自動作成ツール 求人 転職エージェントはマイナビエージェント



職務経歴書の書き方 職種別サンプルダウンロード Spring転職エージェント



エントリーシート 履歴書の 学歴 職歴 の書き方 リクナビ就活準備ガイド



見本付き 正しい看護師の職務経歴書の書き方 ベネッセ看護師お仕事サポート



若手研究 研究略歴 の書き方 科研費申請書類の書き方のコツ



職務経歴書の書き方ガイド 日経転職版



Http Www Lifesci Tohoku Ac Jp Wp Content Uploads 16 05 9d62ab0ad926d2c1a92ad7ac4 Pdf



履歴書 学歴 職歴欄の書き方 履歴書の書き方マニュアル完全版 履歴書の見本 サンプル 作成方法



履歴書の書き方resume Japan Carrer



W8yz0bc56a Com Gakushin Publicationlist



Http Www Office Otsuka Tsukuba Ac Jp Download Webentry Example 2 1rei Pdf



履歴書の研究課題 興味ある科目の書き方 文系 理系別例文つき 転職hacks



職務経歴書の完全ガイド 職種や年齢別の書き方を紹介 外資系 日系グローバル企業への転職 求人ならロバート ウォルターズ



職務経歴書の書き方ガイド 見本 フォーマット 例付き エン転職



メディカル 化学 食品系技術職の職務経歴書の書き方と見本 フォーマット リクルートエージェント



完全版 職務経歴書の書き方マニュアル



1



学歴 職歴欄に書く 以上 現在に至る にはどんな意味がある 正しい書き方 使い分けは 転職q A プロが答えるq A 履歴書 職務経歴書 転職ならdoda デューダ



職務経歴書の書き方 転職ガイド エコリク 環境ビジネス特化型求人サイト



職務経歴書の書き方 フォーマットダウンロード 代 第二新卒 既卒向け転職エージェントのマイナビジョブ S



治験コーディネーター Crc の 履歴書 の書き方 見本 Crcばんく



履歴書をダウンロードしてかんたん作成 履歴書見本と書き方ルール



職務経歴書に志望動機は必要 外資系 日系グローバル企業への転職 求人ならロバート ウォルターズ



技術者の 職務経歴書の書き方 E M Jobs



Http Www P U Tokyo Ac Jp Edudaiga Daigakuin Document Doctoraldissertations 01 Pdf



看護師のための履歴書 職務経歴書の書き方 美容整形ジョブ



職務経歴書の書き方 職務経歴書サンプル無料ダウンロード マイナビクリエイター



アカデミックポスト応募用の英文履歴書の書き方 ワードバイス



あなたの未来を輝かせるノートの書き方をお伝えします ノート 手帳研究歴約10年しがゆう流 自分史 ノートの作り方 その他 ライフスタイル エンタメ ココナラ



応募書類の書き方 就職活動の実践 Career Support Guide 22 千葉大学



職務経歴書の書き方ガイド タイズマガジン 関西メーカー専門の転職 求人サイト タイズ



診療放射線技師さん必見 履歴書の書き方完全攻略マニュアル 放射線技師の求人 転職なら診療放射線技師job



職務経歴書の書き方 転職ガイド エコリク 環境ビジネス特化型求人サイト



職務経歴書の書き方 サンプル ランスタッドの 転職エージェント



1



職務経歴書の書き方 ぜったい失敗したくない 看護師の転職便利帳 ブログ版



化粧品業界の職務経歴書の書き方 営業職編 化粧品の転職サイト 彩職



1



履歴書 自己紹介書の書き方 キャリアセンター 就職 資格 大阪産業大学



履歴書の書き方 留学生のためのマイナビ新卒紹介



看護師のための履歴書 職務経歴書の書き方 美容整形ジョブ



職務経歴書の書き方と注意点 転職祝い金 懸賞つき転職 求人サイトwork Wave転職 就職版



Cv書いてみた ポスドク編 Chem Station ケムステ



Http Www Eng Tohoku Ac Jp Media Files Pdf Admission Pdf



見本 テンプレート 看護師の職務経歴書 書き方とマナー 看護roo 転職



研究職 非臨床 職務経歴書 レジュメ の書き方マニュアル 転職ノウハウ 転職エージェントのjac Recruitment ジェイ エイ シー リクルートメント



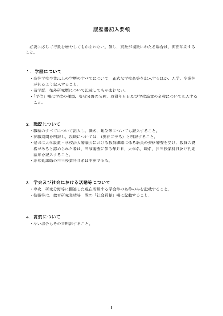
履歴書記入要領 兵庫教育大学



職務経歴書を書き始めるために最初にすること 30代院卒女の転職ノウハウ



職務経歴書の書き方見本 フォーマットテンプレートダウンロード 転職エージェントのパソナキャリア



職務経歴書の書き方ガイド 日経転職版



派遣社員の職務経歴書の書き方 履歴書との違いとポイント エン転職



職務経歴書の書き方 40歳からの転職成功マニュアル マイナビミドルシニア



履歴書の書き方 Plus Medic Com



付 研究計画書の様式及び記入例 厚生労働省



英文の職務経歴書テンプレート 書き方とサンプル 転職ならdoda デューダ



医師向け 履歴書の書き方 Mrt



Cra 臨床開発モニター 職務経歴書 レジュメ の書き方マニュアル 転職ノウハウ 転職エージェントのjac Recruitment ジェイ エイ シー リクルートメント



Http Www Tsc U Tokai Ac Jp Pubhome Ikenkyu 04kaken 04kaken Koubo Koubo Format H30 Tebiki 30 Pdf



1



履歴書 職務経歴書の書き方 お役立ち情報 求人情報ならヤマハ発動機ビズパートナー 静岡県西部 浜松 磐田 掛川等 の派遣 転職 技術派遣のお仕事探し



保育士の履歴書や職務経歴書の書き方のマニュアル 保育士お役立ちコラム 保育fine



科研費獲得の方法とコツ 羊土社



看護師の 職務経歴書 の書き方 見本 Crcばんく



履歴書の書き方 職歴とアルバイト歴の違い 文章作成アドバイザ 良文 Yoshifumi の作文相談室



和文職務経歴書の書き方と海外就職できた実例 ハバタクリケイ



看護師の職務経歴書の書き方見本 フォーマットテンプレートダウンロード 転職エージェントのパソナキャリア



派遣の転職回数が多い人へ 職務経歴書の書き方 派遣 人材派遣はテンプスタッフ



和文職務経歴書の書き方と海外就職できた実例 ハバタクリケイ



職務経歴書テンプレート Word Excel のダウンロードと選び方 転職ならdoda デューダ



ミドル シニアの方々必見 採用担当者が 会ってみたい と感じる履歴書 職務経歴書の書き方セミナー 旭川市宮前1条3丁目3番30号 イベント ライナーウェブ



大東文化大学東松山キャリアセンター 履歴書の書き方 4年生は今 履歴書 エントリーシートの締切に追われてるんじゃないでしょうか 今一度 履歴書の書き方を確認しましょう 経歴のところで 学 歴 を書き忘れてる学生が多くいますよ



主婦の就職の 職務経歴書 の書き方と面接での受け答え方法 マネーポストweb



付 研究計画書の様式及び記入例



技術者の 職務経歴書の書き方 E M Jobs



職務経歴書の書き方 職種別の書き方見本とフォーマットダウンロード リクルートエージェント



看護師の履歴書 職務経歴書の書き方 見本 ナース人材バンク



看護師向け 履歴書の職歴欄の書き方 こんなときどうする 看護roo 転職



学振dc2に採用内定したので冷静に自己分析してみた 文系 Siomizuのブログ



履歴書をダウンロードしてかんたん作成 履歴書見本と書き方ルール



看護大学院受験 だるまん流の願書提出用の研究計画書の書き方完全攻略 研究計画書 書き方 看護 看護系大学院受験ラボ



Www Jsps Go Jp J Grantsinaid 03 Keikaku Data R02 Yoryo Tokusui Pdf



Www Jsps Go Jp J Grantsinaid 03 Keikaku Data R02 Yoryo Tokusui Pdf



履歴書の書き方 Plus Medic Com



登録販売者の職務経歴書の書き方 登録販売者の求人 転職なら 登販エージェント



付 研究計画書の様式及び記入例



職務経歴書の 職務要約 の書き方 ポイント 例文付き エン転職



職務経歴書の書き方 転職ガイド エコリク 環境ビジネス特化型求人サイト

コメント
コメントを投稿